Satellite Time and Frequency Transfer (STFT) using Software Defined Radio (SDR)
Two Way Satellite Time and Frequency Transfer (TWSTFT)
Two Way Satellite Time and Frequency Transfer is an essential element in the generation of Universal Coordinated Time (UTC). allowing for the intercomparison of remote ultrastable clocks through a geostationary satellite. Current implementations of TWSTFT rely on a commercial instrument, the TimeTech SATRE modem. Not only is this proprietary instrument a black box with many undocumented features making it hardly compatible with research and development activities, but it is also reaching end of life.
We aim, with SYRTE/Paris Observatory, at developing a fully Software Defined Radio (SDR) emitter and receiver system aimed at investigating new waveforms, new modulation schemes or code lengths, and try to catch up with the tremendous progress achieved by Global Navigation Satellite Systems (GNSS) in the last 30 years when TWSTFT has remained with MITREX technology.
A sample performance processed by B. Chupin (SYRTE/Paris Observatory) is as follows:

and the associated time Allan variance

The repository summarizing the progress, results and describing the hardware setup is at https://github.com/oscimp/amaranth_twstft
Surface Acoustic Wave (SAW) delay line for simulating slow satellite motion
The geostationary satellite acting as relay in the TWSTFT link is "slowly" moving around its parking position at a rate up to 5 ns/s. This time delay variation is much below the 5 MHz bandwidth of the link and the the MS/s sampling rate. Hence, while Doppler shift is readily simulated in a ground experiment by shifting one of the oscillators, fine time delay is challenging to simulate in the digital domain.
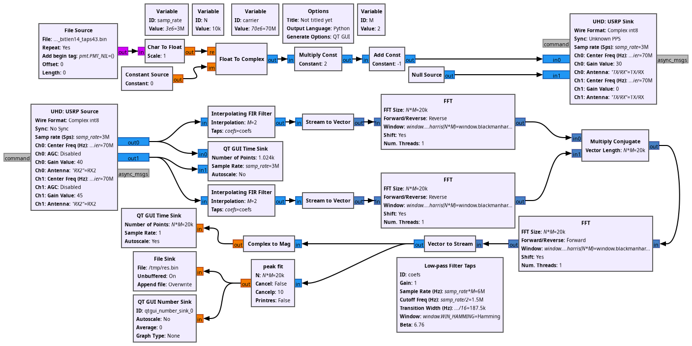
A 70 MHz analog delay line manufactured on a substrate with strong temperature dependence (128-cut lithium niobate) has been fabricated to simulate the slow delay introduced by the satellite motion. The GNU Radio flowchart for characterizing in real time the time-domain transfer function with sub-sampling period resolution is as follows:

One Way Satellite Time and Frequency Transfer (passive reception of TWSTFT signals)
Since TWSTFT signals are emitted by metrology institutes and broadcast over Europe by the relay geostationary satellite, this signal might be used for passive reception of the timing signals (similar to DCF77, MSF or ALS162 in the very low frequency range). Fine time synchonization requires though satellite position estimation to compensate for its varying contribution in the one-way communication link.

Passive reception of the SATRE downlink signal from Telstar11N: after this coarse detection for tuning the offset parabolic reflector orientation, a dedicated Ettus Research B210 SDR receiver replaces the spectrum analyzer for periodically recording the IQ stream for post-processing.

Measurement of the satellite velocity as drift rate of the time transfer code. Top: initial measurements with the TXCO clocked B210 receiver. Bottom: measurements with the HM clocked B210 receiver for fine velocity assessment.
References:
J.-M Friedt, M. Lours, G. Goavec-Merou, M. Dupont, B. Chupin, O. Chiu, É. Meyer, F. Meyer, J. Achkar
Development of an opensource, openhardware, software-defined radio platform for two-way satellite time and frequency transfer
IEEE/IFCS 2023